首页
医院概况
领导班子
新年贺词
组织机构
发展历史
荣誉成绩
医院概况
医院依法执业
就医指南
医院位置
挂号须知
就诊流程
医保待遇就医流程
专家出诊时间
多学科肿瘤会诊中心
特色门诊
肿瘤专科联盟
医疗特色
特需医疗
咨询电话
举报电话
患者服务
医院新闻
最新资讯
党建信息
防控专题
视频新闻
临床医疗
最新动态
医院文化
大事记
法制宣传
学术科研
科研特色
科研概况
科教人员
科研成果
学术动态
教学基地
对外交流
人才培养
进修生管理
实验室
新技术
政务公开
会议通知
院内信息
院务公开
人才招聘
价格咨询公告
招标信息
表格下载
公示信息
预决算公开
科普园地
医学知识
健康宣教
药品说明书
医疗知识助手
科室介绍
临床科室(高新)
临床科室(湖光)
医技科室
行政职能科室
后勤科室
名医推荐
权威专家
资深专家
肿瘤治疗中心
吉林省肿瘤放射治疗中心
吉林省肿瘤医院介入科
吉林省机器人外科手术系统治疗中心
吉林省核医学中心简介
吉林省乳腺病治疗中心
吉林省肿瘤热疗中心
吉林省肺癌诊疗中心
吉林省中医肿瘤诊疗中心
吉林省妇科肿瘤微创诊疗中心
医疗管理
医务动态
法律法规
医务科职责
核心制度
医疗技术
护理天地
护理动态
护理培训
天使风采
护理简介
当前位置:
首页
>
医院新闻
>
最新动态
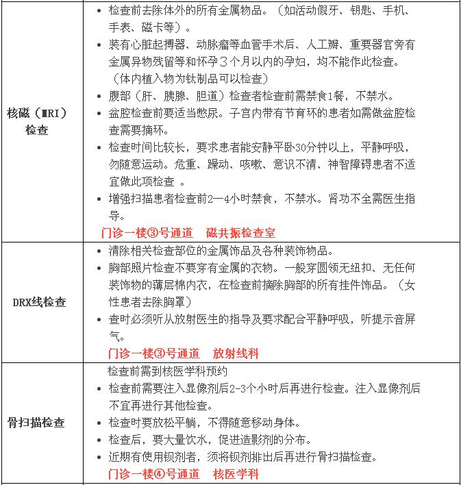
吉林省肿瘤医院门诊各项检查告知
来源:吉林省肿瘤医院
时间:2017-03-21
浏览: 次
在线咨询
咨询时间:
周一至周五
冬季:
08:00-11:30
13:00-16:00
夏季:
08:00-11:30
13:30-16:30
0431-80596607
(高新院区)
0431-85873390
(湖光院区)
返回顶部
返回顶部